haodelvshi@163.com 400-0536-148
山东豪德律师事务所 地址:中国•潍坊高新区梨园街7329号德润公馆 电话:400-0536-148 邮箱:haodelvshi@163.com
山东豪德(济南)律师事务所 地址:中国•济南市历下区经十路9777号鲁商国奥城5号楼1818室 电话:0531-82369998
山东豪德(青岛)律师事务所 地址:中国·青岛市崂山区深圳路101号33号楼青铁大厦18楼 电话:0532-83959336
0532-83959337
邮箱:haudqingdao@163.com
山东豪德(西海岸)律师事务所 地址:中国·青岛市黄岛区九连山路2号鑫江中心A座9A1 电话:0532-88977028
山东豪德(三亚)律师事务所 地址:中国·三亚市崖州区招商科创广场T1栋711号 电话:0898—38200688
吉尔吉斯斯坦豪德律师事务所 地址:吉尔吉斯斯坦比什凯克伏龙芝大街430号
豪德塔吉克斯坦办事处 地址:苦盏市胡恰克达区20号,科系·马特布奥特大厦10楼

当前位置: 首页> 豪德动态 > 云律所

【诉讼视角下的】建筑施工企业 常见法律问题40问之十

发布日期:2021-11-09 08:25    本文作者:豪德律师网    阅读次数:2532

10

今日问答


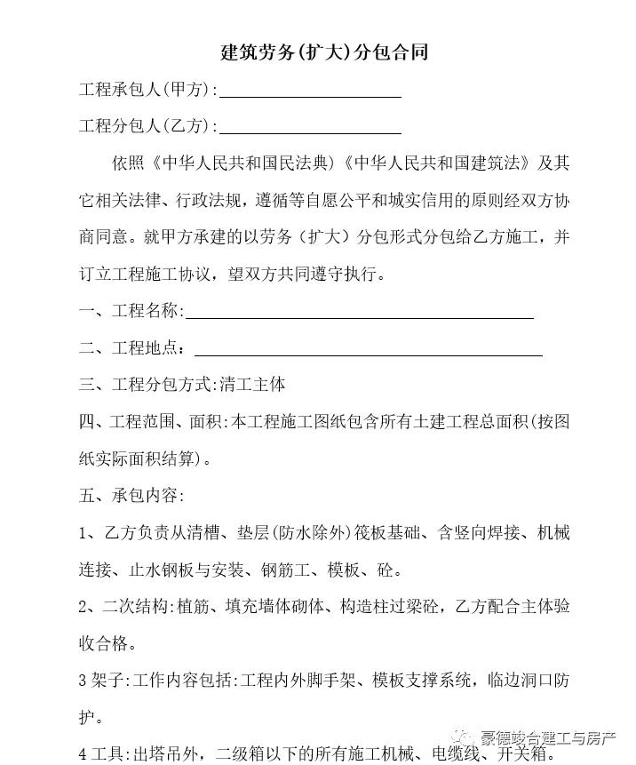
主体(扩大)劳务合同有效吗?


以扩大劳务的名义实际承揽工程主体及二次结构等本应由具备相应资质的施工企业进行承揽的,其扩大劳务合同无效。所以,以个人和无资质企业的名义承揽较大规模的工程往往存在较大的法律风险和安全风险。不论是在施工管理、质量管控方面,还是竣工验收、款项催收或权利保障等方面,都存在先天不足之处。也是为了打击该种行业乱象,随着建筑行业改革的深入,农民工实名制、农民工工资支付保障、用工及诚信平台建设等举措都是旨在建立和推进良性、科学和规范的行业环境。


  1. 裁判文书样本:


  2. 劳务(扩大)分包合同样本